osc gitee gitee ai

开源,从人类群智,到 AI 智能

用开源的软件与硬件,拼出人类集体智能从 GNU 到 GPT 的 40 年跃迁

>>>>>> 北京亦庄人工智能展厅 开源 x AI 长廊 线上特别版 <<<<<<

"开源"不仅仅意味着开放源代码,更是一种协作、共享与透明的文化理念。它让个人智慧汇聚成群体智慧,也为人工智能的快速进化提供了强大加速器。


在20世纪80—90年代,"自由软件""共享软件"等思想逐步演化,直到1998年"Open Source"概念正式提出,才被全球开发者普遍接受。开源精神的内核是"开放、协作、共享",它不仅推动了软件技术的民主化,也塑造了一个跨越国界的创新共同体。


早在1948年,阿兰·图灵便提出:当"人工神经元"的数量足够多时,智能将会自发涌现。1950年,他又提出了著名的"图灵测试",让人类第一次正视"机器能否思考"这一问题。


1986年,《自然》杂志刊登了神经网络学习中的"权重调整"研究,这些实验方法与代码在学界被主动共享。那时"开源"一词尚未固化,但科学共享的精神与后来的开源理念天然契合。


从GNU的诞生,到Linux的全球协作;从深度学习的兴起,到GPT的爆发——开源与AI的故事,既是技术的演进史,也是人类集体智慧如何驱动机器智能的缩影。

第一章:开源火种

(1983-1997)

开源的火种源自对自由、共享与协作的追求。1983 年,GNU 计划的提出拉开了自由软件运动的序幕,它不仅挑战了专有软件的垄断,也激发了全球开发者对技术民主化的向往。从自由软件的理念到 Linux 的全球协作,这一阶段记录了开源精神如何从萌芽走向广泛实践,也奠定了后续技术与社区创新的基础。

1983

GNU计划创立

理查德·马修·斯托曼(RMS)认为软件本该共享。他担心如果专有软件成为社会主流,会出现少数强力人物统治计算机工业的局面。为了捍卫软件的自由,RMS决定重新开发一个完全由自由软件构建的操作系统,并将其命名为"GNU计划"。

GNU是"GNU's Not Unix"的首字母递归缩写,意思是虽然GNU的设计与UNIX类似,但它不包含具有著作权的UNIX代码。自由软件的用户拥有四项基本自由:自由运行软件、自由学习和修改软件源代码、自由发布软件拷贝、自由发布修改后的软件版本。

gnu
1984

RMS提出Copyleft

Copyleft是源自自由软件运动的概念,是一种利用现有著作权体制来保护所有用户和二次开发者的自由的授权方式。Copyleft中的"Left",不使用英语中"保留"的意思,而是指"Left(左)",与"版权(Copyright)"中的"Right(右)"具有镜像的关系。

二者的区别可总结为:"Copyright"指软件的版权和其它一切权利归软件作者所私有,用户只有使用权,没有其它如复制、重新修改发布等权利。而"Copyleft"的特点是仅有版权归原作者所有,其它一切权利可以与任何人共享。

Copyleft Logo
1985

自由软件基金会成立

自由软件基金会(Free Software Foundation,简称FSF)由RMS于1985年创立,这是一个非营利组织,其主要工作是运行GNU计划,使命是促进计算机用户的自由。基金会的员工编写并维护着一些GNU软件包。FSF是历史上首个围绕自由与开源软件展开工作的公益性组织。

fsf
1987

GCC发布

1987年3月22日GCC发布了第一个beta版本。GCC是GNU Compiler Collection的缩写,即GNU编译器套装。GCC于1985年由RMS开始发展,最初只支持处理C语言,后来经过社区的共同努力提供了更多的语言支持。许多操作系统,包括许多类Unix系统,如Linux及BSD家族都采用GCC作为标准编译器。

gcc
1988

MIT许可证发布

MIT是诸多开源许可证中被广泛使用的其中一种,与其它常见的许可证(如GPL、LGPL、BSD)相比,MIT是相对宽松的开源许可证,并且与GPL兼容。

mit
1989

RMS组织律师起草及发布GPL

GNU通用公共许可证(GNU General Public License,简称GPL)是历史上首个开源软件许可协议。GPL的出现为开源软件的版权带来了明确的定义,从法律层面实现了"Copyleft"概念的落地,也在不同程度上影响了后续出现的一系列开源软件许可协议。

gpl
1991

Linux内核诞生

1991年,21岁的芬兰学生Linus Benedict Torvalds在comp.os.minix新闻组宣布Linux项目,并将源代码分享到了互联网上。由于Linux具有结构清晰、功能简捷等特点,吸引了许多高校的学生和科研机构的研究人员把它作为学习和研究的对象。

Linux逐渐成为一个稳定可靠、功能完善的操作系统内核,并顺理成章地成为了GNU计划中的操作系统内核。以Linux内核+GNU自由软件组成的GNU/Linux操作系统成为了具有共享精神的开发者们进行自由软件开发的平台。

Linus Torvalds
1991

LGPL发布

LGPL是自由软件基金会公布的自由软件许可证,全称为GNU Lesser General Public License,即为更宽松的GPL。LGPL属于GPL的变种,也是GNU为了得到更多的甚至是商用软件开发商的支持而提出的。与GPL的最大不同是,在使用了LGPL的项目中可以私有使用LGPL授权的自由软件。

lgpl
1993

红帽(Red Hat)公司成立

1993年,Marc Ewing和Bob Young建立红帽公司,开创开源软件订阅模式等商业模式。红帽将开源社区项目产品化,使普通企业客户更容易消费开源创新技术的一种方法。红帽公司是最早进行开源商业化的企业之一,其最初零售的Red Hat Linux发行版,便是整合了网络上的一些Linux版本,加上自行开发出的安装程序包,发售光盘。

redhat
1993

Debian诞生

1993年Debian项目开始出现。Debian是完全由自由软件组成的类UNIX操作系统,其包含的多数软件使用GNU/GPL许可证授权,并由Debian计划的参与者组成团队对其进行打包、开发与维护。作为Linux最古老的发行版本之一,Debian是开源社区中的"活化石"。

debian
1993

BSD开源发行版格局形成

1992-1994年间,BSD背后主体与AT&T经历了关于版权的法律诉讼,BSD开始替换相关专有代码,386BSD就是最后的替换成果。1993年,386BSD分裂为NetBSD项目和FreeBSD项目,随后NetBSD又分裂出OpenBSD项目,这三个项目成为当前最主要的BSD开源发行版。

bsd
1994

Linux内核1.0发布

1994年3月14日,Linux内核1.0正式发布,共包含176,250行代码。随后的1995年3月,包含310,950行代码的Linux内核1.2.0发布。

linux1-0
1994

宫敏将Linux与自由软件带回中国

1994年夏天,宫敏第一次将Linux操作系统引进中国,与Linux同行的,是软盘里大量的自由软件。1997年夏天宫敏回国休假期间,宫敏带回了80G容量的自由软件,独立设计了并成功运行了依托在国家信息中心平台上的"中国自由软件库",随着中国软件库不断发展壮大,从此国内技术人员接触到了Linux,自由软件的火种也开始在国内传播。

gongmin
1995

Apache HTTP服务器发布

1995年2月,8位核心贡献者成立原始的Apache组织(Apache Group),1995年4月,Apache 0.6.2正式发布。1995年12月1日,Apache 1.0发布。Apache前身是NCSAhttpd服务器,经过多次修改,成为世界上最流行的Web服务器软件之一。

apache
1997

ESR开始撰写《大教堂与集市》

1997年,Linux的一名开发者ESR(Eric Steven Raymond)陆续在网上发表了一些对Linux协作模式的洞见,后集成出版为《大教堂与集市》,该书被誉为"开源界圣经"、"开源运动的独立宣言"。本书介绍了Linux的开源与协作模式,ESR断言是这样的新式开发方式,使得Linux得以在专有软件盛行的背景下快速发展。

esr

第二章:开源吞噬软件

(1998-2022)

自 1998 年开放源代码促进会(OSI)成立以来,开源开始全面重塑软件生态。从服务器到桌面,从数据库到浏览器,从 Linux 到 Apache、MySQL、PostgreSQL,再到 Kubernetes、Docker、云原生基础设施,开源的触角延伸到软件开发的每一个环节。软件不再是单一公司的专属资产,而成为全球协作与共享的产物。开源模式不仅加速了技术创新,也重构了产业格局,呈现出“吞噬传统软件”的强大趋势。

1998

开放源代码促进会(OSI)成立

1998年举办的"Open Source Summit"上,一群开源倡导者与开源先驱人物参与推动了OSI的创立,规范了"开源(Open Source)"一词,并为开源软件的标准提出了明确的定义(Open Source Definition, OSD)。

OSI即开放源代码促进会(Open Source Initiative,缩写OSI),是定义"开源"的非盈利组织,旨在推动开源软件发展。OSD是OSI联合创始人Bruce Perence撰写的关于"开源"的定义,OSD从Debian社区自由软件指导方针衍生而来。

osi
1998

网景公司开源Netscape浏览器

1998年,网景公司(Netscape)宣布将Netscape Communicator浏览器开源,这是当时世界上最优秀的网页浏览器。Netscape浏览器来自马克·安德里森(Marc Andreessen)之手,他在22岁时开发了世界上第一款网页浏览器Mosaic,第二年又开发了网景系浏览器,这是第一个多媒体浏览器,正是由于它的出现才真正掀起了WWW狂潮。

netscape
1998

Mozilla小组设计MPL许可证

Mozilla公共许可证(英语:Mozilla Public License,简称MPL)是自由开源的软件许可证,由Mozilla基金会开发并维护。该协议融合了BSD License和GPL的特性,追求平衡专有软件和开源软件开发者之间的顾虑。MPL既是自由软件基金会承认的自由软件许可证,也是经开放源代码促进会认证的开源软件许可证。

mozilla
1998

章文嵩开发了LVS

章文嵩是LVS(Linux Virtual Server,Linux虚拟服务器)创始人,LVS是一个虚拟的服务器集群系统,用于实现负载均衡,其代码进入了Linux 2.4和2.6的官方内核中,并得到广泛的应用。LVS于1998年5月诞生,它是中国国内最早出现的知名自由软件项目之一。

lvs
1999

Apache软件基金会成立

Apache软件基金会(Apache Software Foundation,简称ASF)正式创建于1999年,其前身是由一群开发爱好者构成的"Apache Group",他们通过Brian Behlendorf创建的邮件列表进行技术交流。托管于ASF的项目均遵循Apache License,ASF对行业和开源的贡献除了开源项目,还包括开源治理方面的贡献。

asf
2000

Linux基金会成立

Linux基金会(Linux Foundation,简称LF)成立于2000年。它通过提供开放源代码所需的统一资源和服务,与封闭平台能成功地竞争,从而促进、保护和标准化Linux。LF开始于2000年的开源码发展实验室(OSDL),并与自由标准组织(FSG)合并后从而成为现在的组织。

lf
2000

GNOME基金会成立

GNOME基金会(GNOME Foundation)正式成立于2000年,它是一个非盈利组织,负责协调GNOME项目的各项工作。GNOME基金会致力于达成GNOME项目的目标:即创建一个基于自由著作权协议的计算机平台。

gnome
2000

FFmpeg诞生

2000年,FFmpeg诞生,FFmpeg是多媒体处理领域的知名项目,支持编解码、转码、多路复用、解多路复用、流、过滤和播放几乎任何类型文件。它当前几乎被应用于超过95%的音视频相关处理软件中。

FFmpeg
2002

AGPL诞生

GNU Affero通用公共许可证(GNU Affero General Public License, AGPL)是GPL的一个补充,在GPL的基础上加了一些限制。原有的GPL/LGPL协议由于提供Web服务公司的兴起产生了一定的漏洞(称之为Web Service Loopwhole),比如某公司的软件使用了遵循GPL的开源项目,但是并不将该软件发布于Web,则可以随心所欲地使用遵循GPL的开源代码,而无需开源自己的修改成果。

AGPL
2002

Git诞生

2002年,Linus Torvalds花了两个星期用C写出了分布式版本控制系统Git,它是目前全球最主流的版本控制系统,也成为了开源协作模式的重要技术基础。

Git
2002

Nginx诞生

2002年,俄罗斯的Igor Sysoev创建了高性能HTTP服务器Nginx,其最初的目标之一是实现超越Apache Web Server的性能。

Nginx
2003

Mozilla基金会成立

Mozilla基金会(Mozilla Foundation)是为支持和领导开放源代码项目而设立的一个非营利组织。该组织制定管理开发政策,经营关键基础组织和管理商标及知识产权。它拥有一个子公司:Mozilla公司,用来雇佣开发人员开发Mozilla Firefox浏览器和Mozilla Thunderbird电子邮件客户端。

Mozilla基金会
2004

Apache 2.0许可证诞生

Apache License是一个由Apache软件基金会发布的自由软件许可证,最初为Apache http服务器而撰写。Apache License要求被授权者保留著作权和放弃权利的声明,但它不是一个反著作权的许可证。目前被广泛使用的是Apache License 2.0版本,其与GPLv3兼容,发布于2004年。

apache-license
2004

知名Linux发行版Ubuntu诞生

2004年,南非企业家Mark Shuttleworth创办Canonical公司,并选择了经典的Linux发行版Debian作为操作系统的核心创建Ubuntu项目。其目标是让开放自由的开源软件被更多的普通大众熟知并接受,以打破微软等专有软件厂商对大众用户的垄断。

Ubuntu
2004

中日韩三国签署"开放源代码软件合作备忘录"

2004年4月,中日韩三国政府在北京签署"开放源代码软件合作备忘录",这是软件系统基本由微软Windows垄断的三国首次将"开源软件"提升到国家级策略层面。备忘录称,三国政府将为开放源代码软件,尤其是Linux的开发和应用创造政策环境;加强Linux对三国语言的支持;推动Linux软件的研发和商品化以及在三国中的应用等。

asianux
2004

中国开源软件推进联盟成立

2004年7月22日,中国开源软件(OSS)推进联盟成立大会在京召开。本次宣告正式成立的中国OSS推进联盟,正是对此前中日韩三国就开源软件所签合作备忘录积极响应的具体举措之一。该联盟由永中、金山、中文2000、中科红旗、IBM、HP、INTEL、NOVELL等参与发起。

copu-oss
2004

Eclipse基金会成立

Eclipse基金会(Eclipse Foundation)成立于2004年,Eclipse联盟发起成立了Eclipse基金会,由包括开发者、消费者和插件提供商在内的各独立团体组成董事会,为Eclipse的长期发展负责,并管理和领导Eclipse项目。

Eclipse基金会
2004

EPL发布

Eclipse公共许可证(英语:Eclipse Public License,简称EPL)是商业友好的开源许可证。EPL替代了原先的通用公共许可证(Common Public License,简称CPL),在其基础上删除了专利相关诉讼的限制条款。在使用以EPL授权的程序时,用户有权使用、修改、复制与传播软件原始版本和修改后版本。

EPL
2006

Blender基金会成立

Blender基金会成立于2006年,这是一个为持续开发Blender而创建的非营利性组织。组织的创建是为了能雇佣Blender原始作者Ton Roosendaal全身心地投入到Blender的开发领导中,并维护整个软件的开发和分发工作积极有效。

Blender基金会
2007

安卓开源项目(AOSP)诞生

AOSP全称为"Android Open Source Project",即安卓开源项目。Android(安卓)是一种基于Linux内核的自由及开源操作系统,主要应用于移动设备,如智能手机和平板电脑,由Google和开放手机联盟领导及开发。2007年11月,Google与84家硬件制造商、软件开发商及电信营运商组建开放手机联盟共同研发改良Android系统。

AOSP
2007

蒙特利尔大学开源Theano深度学习库 开源×AI

2007年,蒙特利尔大学的MILA团队(Yoshua Bengio等)开源Theano,这是最早的深度学习框架之一,支持符号化数学表达、自动微分和GPU加速。Theano的设计使研究者可以方便地定义、优化和训练复杂的神经网络,并且能够在CPU和GPU上高效运行。2017年,Theano宣布停止新特性开发,但其理念和代码设计对PyTorch、TensorFlow等框架影响深远。

theano
2008

开源中国(OSCHINA)社区创立

2008年,凭借个人对于开源软件的满腔热情,希望让国内更多的开发者了解、学习和参与开源,开源爱好者红薯手写1万多行代码创建了开源中国(OSCHINA)社区网站。经过在开源领域超过十年的深耕,以及与中国本土开源环境的结合,推动了中国开源领域的快速发展。

oschina
2008

GitHub创立

2008年,基于开源技术Git的代码托管平台GitHub诞生,它的出现使得更多开发者能更方便地参与开源项目、为开源项目贡献,任何人都可以轻松提交自己的代码,并在GitHub上托管自己的开源项目。

GitHub Logo
2010

OpenStack项目诞生

2010年OpenStack项目诞生。该项目由美国国家航空航天局(NASA)和Rackspace合作研发,基于Apache许可证开源。OpenStack是一个云平台管理的项目,不是一个单一的软件。这个项目由几个主要的组件组合起来完成一些具体的工作,旨在为公共及私有云的建设与管理提供开源软件。

openstack
2012

中国开源云联盟成立

2012年8月9日,英特尔亚太研发有限公司、新浪网技术(中国)有限公司、中标软件有限公司以及上海交通大学在北京正式签署协议,联合成立"中国开源云联盟(China Open Source Cloud League,简称COSCL)。该组织是国内首个联合产、学、研多方组建的开源组织。

coscl
2013

工信部与Canonical合作推出Ubuntu Kylin操作系统

2013年,中国工业和信息化部下属中国软件与集成芯片推广中心(CSIP)宣布成立CCN开源联合促进实验室,该实验室由CSIP、Canonical公司、国防科技大学(NUDT)三方组成,旨在合作开发专门面向中国用户的Ubuntu版本——Ubuntu Kylin(优麒麟)。

ubuntu-kylin
2013

Gitee上线

开源中国于2013年发布代码托管平台Gitee,并于2020年开始牵头建设工信部国家开源托管平台项目。Gitee于2017年上线发布针对企业级的研发效能平台Gitee企业版。截至目前,Gitee已经服务1350万开发者用户、36万家企业以及2000多所高等院校。

Gitee
2013

Docker开源

2010年,PaaS提供商dotCloud成立(后来改名Docker Inc),这家公司平台底层技术使用了Linux的LXC容器技术。为了方便创建和管理这些容器,dotCloud开发了一套内部工具,之后命名为Docker。2013年3月,Docker宣布开源。Docker的开源,引领了容器与云计算新时代。

docker
2014

.NET基金会成立

2014年,.NET基金会由微软公司成立与赞助,这是一个独立的自由软件组织,其宗旨在于推进与维护微软公司开放源代码后的.NET框架。

.NET基金会
2014

Vue诞生

2014年尤雨溪开源了项目Vue.js,成为当今全球前端框架"三驾马车"之一。

vue
2014

Kubernetes开源

2014年6月,容器编排调度引擎Kubernetes(k8s)正式开源,Kubernetes基于Google内部使用的Borg系统开发而成,Google研发并将Kubernetes捐赠给了CNCF。它旨在提供"跨主机集群的自动部署、扩展以及运行应用程序容器的平台"。k8s已经被业内公认为云原生基础设施建设的客观标准。

Kubernetes
2015

云原生计算基金会(CNCF)成立

2015年,云原生计算基金会(Cloud Native Computing Foundation,简称CNCF)成立,这是一个厂商中立的基金会,其最初的口号是坚持和整合开源技术来让编排容器作为微服务架构的一部分。当今几乎所有知名云原生相关的开源项目都集中在CNCF。

CNCF
2015

RISC-V国际基金会成立

RISC-V基金会创建于2015年,旨在推广RISC-V开源指令集架构。2020年3月基金会总部从美国迁往位于中立国瑞士的苏黎世。目前,RISC-V International已经与16个来自不同国家和地区的行业组织建立了联盟,以确保跨越国家边界和利益纠纷的平等协作。

RISC-V基金会
2015

Google开源TensorFlow 开源×AI

TensorFlow是目前全球范围内用户最多的AI深度学习框架,由Google公司于2015年开源。TensorFlow的前身是Google的神经网络算法库DistBelief,由Google人工智能团队谷歌大脑(Google Brain)开发和维护,拥有包括TensorFlow Hub、TensorFlow Lite、TensorFlow Research Cloud在内的多个项目以及各类应用程序接口。

TensorFlow
2015

Keras深度学习框架开源 开源×AI

2015年,谷歌工程师François Chollet开源Keras,这是一个高级神经网络API,旨在简化深度学习模型的搭建、训练和实验。Keras可以运行在TensorFlow、Theano和CNTK等后端之上,以易用性与快速原型开发为核心优势。Keras降低了深度学习入门门槛,使更多开发者和研究者能够快速上手。

Keras
2016

AI开源平台HuggingFace成立 开源×AI

2016年9月,HuggingFace成立,最初它是一家专注于聊天机器人研发的纽约初创公司。随着Transformer架构的兴起,团队敏锐捕捉到开源协作与AI民主化的历史机遇,逐步转型为拥有全球最庞大生态的AI开源平台。

huggingface
2016

百度开源PaddlePaddle深度学习框架 开源×AI

2016年9月,百度正式开源深度学习框架PaddlePaddle(飞桨),这是中国首个自主研发、面向产业的全功能深度学习框架。PaddlePaddle支持分布式训练、动态图/静态图混合模式、丰富的模型库和企业级应用场景。其开源不仅让中国研发团队可以使用国产深度学习框架进行算法研究和工业落地,也推动了国产深度学习生态的发展。

百度飞桨
2017

Facebook开源PyTorch 开源×AI

2017年1月,Facebook人工智能研究院(FAIR)团队开源了PyTorch,这是一个AI深度学习框架,其前身是Torch框架,用Python语言重写了大部分功能,不仅能够实现强大的GPU加速,同时还支持动态神经网络。深受学术界科研人员的青睐。目前全球使用TensorFlow或PyTorch的人工智能从业者占比接近90%。

PyTorch
2018

OpenAI部分开源GPT-1大模型 开源×AI

2018年6月,OpenAI发布了基于Transformer架构的首个生成式预训练语言模型GPT-1,提出了"预训练+微调"的范式。这是对Transformer在自然语言生成上的首次大规模探索,为后续GPT系列和ChatGPT的出现奠定了方法论基础。GPT-1 当时并未开源预训练权重,真正推动 Transformer 模型大规模开源应用的,是同年 Google 开源的 BERT。

gpt1
2018

Google开源BERT大模型 开源×AI

2018 年 10 月,Google 提出了 BERT(Bidirectional Encoder Representations from Transformers),这是首个基于 Transformer 架构的双向预训练语言模型。BERT 不仅发布了论文《BERT: Pre-training of Deep Bidirectional Transformers for Language Understanding》,还完整开源了源码与大规模预训练权重。BERT 首次引入 双向编码 + 掩码语言建模(MLM) 的方法,使模型能够更深入地理解上下文语义,显著提升了多项 NLP 任务的效果。在学术界和工业界,BERT 被快速采用并成为后续自然语言处理模型的基石。它标志着 Transformer 架构首次真正意义上的大规模开源应用,并推动了 Hugging Face 等开源生态的崛起。

bert
2018

中国开放指令生态(RISC-V)联盟成立

2018年11月,中国开放指令生态(RISC-V)联盟成立,联盟发起单位包括中科院计算所、北京大学、清华大学、阿里—中天微、百度、中芯国际等近20家国内研究机构和企业,由中国工程院院士倪光南担任理事长。

riscv-cn
2018

微软收购GitHub

2018年,微软宣布以75亿美元收购代码托管平台GitHub,当年,有超过2800万的开发者在GitHub上进行协作开发,并托管了超过8500万个代码库。该事件成为开源圈现象级事件。

msgithub
2019

OpenJS基金会成立

2019年,JS基金会(成立于2016年)和Node.js基金会(成立于2015年)合并成立OpenJS基金会,其使命是通过提供一个中立的组织来主导项目并共同赞助对整个生态有益的活动,进而促进JavaScript和Web生态的健康发展。

OpenJS基金会
2019

IBM收购红帽

2019年7月,IBM以340亿美元收购红帽。这笔交易成为开源界最大的一笔交易,也是美国科技界历史上的第三大交易。

IBM收购红帽
2020

中国首个开源协议木兰宽松许可证通过OSI认证

2019年,中国首个开源许可证正式发布,名为木兰宽松许可证(Mulan Permissive Software License, Mulan PSL)。2020年,OSI批准了来自中国的MulanPSL 2.0,木兰宽松许可证(第2版)正式成为一个国际化开源许可证。

木兰协议
2020

SODA基金会成立

SODA基金会成立于2020年6月,旨在建立一个开源数据与存储自治管理的软件生态系统,是一个跨项目协作以及帮助终端用户构建解决方案的中立论坛。SODA基金会是在Linux基金会特许下,由中国建信金融科技、中国联通、Fujitsu、IBM、华为、NTT Communications等25家机构共同创立。

SODA基金会
2020

开放原子开源基金会成立

开放原子开源基金会(OpenAtom Foundation)是致力于推动全球开源产业发展的非营利机构,于2020年6月在北京成立,由阿里巴巴、百度、华为、浪潮、360、腾讯、招商银行等十家龙头科技企业联合发起。

开放原子开源基金会
2020

OpenHarmony正式开源

2020年9月,华为在HDC 2020大会上宣布正式开源OpenHarmony,这是第一个适用于所有场景的基于微内核的开源分布式操作系统。OpenHarmony的开源,标志着中国在操作系统领域的重要自主创新尝试,也是国内在IoT、智能终端、分布式系统等多场景生态建设中的里程碑事件。

openharmony
2021

Rust基金会成立

2021年,由华为、Microsoft、Google、AWS和Mozilla作为创始成员的Rust基金会(Rust Foundation)正式成立。Rust基金会是一个独立的非营利组织,负责管理Rust编程语言和生态,并特别注重为治理和开发该项目的维护人员提供支持。

Rust基金会
2021

PHP基金会成立

2021年11月,JetBrains等多家公司宣布成立PHP基金会。公告表示,PHP基金会将是一个非营利组织,其使命是保证PHP语言的生命力和繁荣。

php-fdn
2021

国家"十四五规划"首次提及开源

2021年3月,在新华社受权全文播发的《中华人民共和国国民经济和社会发展第十四个五年规划和2035年远景目标纲要》中,"开源"被首次提及。纲要提到"支持数字技术开源社区等创新联合体发展,完善开源知识产权和法律体系,鼓励企业开放软件源代码、硬件设计和应用服务"。

cn-145
2021

人民银行等五部委发布《关于规范金融业开源技术应用与发展的意见》

为规范金融机构合理应用开源技术,提高应用水平和自主可控能力,促进开源技术健康可持续发展,中国人民银行办公厅、中央网络安全和信息化委员会办公室秘书局、工业和信息化部办公厅、中国银行保险监督管理委员会办公厅、中国证券监督管理委员会办公厅发布关于规范金融业开源技术应用与发展的意见。

cn-finance
2021

国内首个违反GPL的案件判决生效

2021年4月,广东省深圳市中级人民法院审理罗盒公司诉风灵公司案的一审判决体现了中国法院对开源软件侵权审理思路的转变,在一审中,法院明确指出GPLv3协议是一种民事法律行为,具有合同性质,可以认定为授权人和用户间订立的著作权协议,属于《合同法》调整的范围。

cn-gpl
2021

RWKV大模型开源 开源×AI

2021年,RWKV大模型开源。RWKV是一种具有GPT级大型语言模型性能的RNN,也可以像GPT Transformer一样直接训练(可并行化)。RWKV结合了RNN和Transformer的最佳特性:出色的性能、恒定的显存占用、恒定的推理生成速度、"无限"ctxlen和免费的句嵌入,而且100%不含自注意力机制。

rwkv
2022

PyTorch基金会正式成立 开源×AI

2022年9月,在Meta(原Facebook)、AMD、AWS、谷歌云、微软和NVIDIA等大厂的联合推动下,PyTorch基金会成立了。PyTorch基金会隶属于Linux基金会,其管理委员会由上述六个公司的代表组成。

PyTorch-fdn
2022

OpenAI开源语音识别模型Whisper 开源×AI

OpenAI于2022年9月正式开源Whisper,是首个公开发布的语音识别(ASR)预训练模型。Whisper基于68万小时多语言、多任务监督数据训练,采用端到端Transformer架构,其语音识别能力已达到人类水准。OpenAI开放模型和推理代码,希望开发者可以将Whisper作为建立有用的应用程序和进一步研究语音处理技术的基础。

OpenAILogo
2022

国内首个被告根据GPL抗辩获法院支持的判决生效

2022年10月,国内首个被告根据GPL抗辩获法院支持的判决生效。原告南京未来高新技术有限公司起诉被告江苏云蜻蜓信息科技有限公司、刘某某侵害计算机软件著作权,诉讼请求二被告连带赔偿原告经济损失2000万元。被告律师发现,原告的代码中含有使用"GPL+例外"许可证的软件,经过代码分析,认为原告软件不符合许可证中例外要求,且没有公开源代码,构成GPL违约。

gpl-cn
2022

工业和信息化部印发《中国软件名城管理办法》与《中国软件名园管理办法》

2022年12月,工业和信息化部印发《中国软件名城管理办法》与《中国软件名园管理办法》,用于规范和加强中国软件名城、名园管理工作,发挥示范带动效应,促进我国软件和信息技术服务业高质量发展。

cn-mingcheng
2022

天工开物开源基金会成立

天工开物开源基金会是致力于推动中国开源事业发展的非营利机构,于2022年12月30日在重庆揭牌,由重庆市政府批复设立,由清华大学,华中科技大学,重庆大学,中冶赛迪,中国信科,中科院等知名高校和企业联合发起。

chancefoundation

第三章:开源吞噬AI

(2023至今)

人工智能领域的开源实践远在大模型出现之前就已萌芽:从 1990 年代学术界共享神经网络实验代码,到 2000 年代 Torch、Theano 等深度学习框架开源,再到 2015 年 TensorFlow 和 Keras 的出现,开源始终为 AI 研究提供基础工具和协作平台。然而,自 2017 年 Transformer 架构问世以来,大模型的出现使开源成为 AI 发展的最核心动力。开源框架、模型权重、训练代码、数据集和工具的共享,使得智能从实验室快速走向全球应用,同时重塑研究生态和产业格局。虽然开源在其它软件领域依然存在影响力,但在技术、产业与舆论关注上,特别是自 2023 年 Llama 开始,AI 大模型已成为开源最集中的焦点,标志着开源与智能技术深度融合的新纪元。

2023

Llama带来大模型开源浪潮 开源×AI

2023年2月,Meta发布Llama(Large Language Model Meta AI),首次将高质量大语言模型权重开放给学术研究者。尽管当时Meta没有开源Llama,而是通过邀请制的方式出于研究的目的将源代码提供给社区。但在宣布该消息一周后,Llama模型在4chan上被泄露。Llama的出现被视为大模型开源浪潮的起点,直接带动了全球范围的复刻与改进。后续,在 7 月份,Meta 正式开源 Llama 2,并可进行商用,此举被认为开始改变大模型行业的竞争格局。

llama
2023

中国首个开源大模型MOSS发布 开源×AI

2023年2月,复旦大学自然语言处理实验室发布国内第一个开源对话式大型语言模型MOSS,可执行对话生成、编程、事实问答等一系列任务,打通了让生成式语言模型理解人类意图并具有对话能力的全部技术路径。

MOSS
2023

Stability AI发布StableLM 开源×AI

2023年4月,Stable Diffusion所属公司Stability AI开源StableLM模型,试图在语言模型领域复刻开源社区的成功经验,强调开放权重和开发者共建。

stablelm
2023

中国LLMOps平台Dify.AI代码完全开源 开源×AI

2023年5月,中国AI创业公司Dify宣布旗下LLMOps平台Dify.AI完全开源46,558行代码,并将开源协议从AGPL放宽到Apache 2.0。Dify的出现,把"用LLM写应用"从一件高门槛、零散的工程化问题,转化为像搭建应用平台一样的标准流程,是大模型应用层的重要基础设施和开源生态节点。

Dify
2023

SDXL(Stable Diffusion XL)主流化 开源×AI

2023年7月Stability AI发布SDXL v1.0模型,大幅提升生成质量与文本可读性,使图像生成开源模型的工程化与产业化加速。

stability
2023

多Agent框架MetaGPT开源 开源×AI

2023年7月,多Agent框架MetaGPT正式开源。MetaGPT开源首次把"多智能体协作"从概念带到实践,提供了工程化框架和可运行案例,让AI不再只是"单个模型助手",而是具备团队式智能的系统。这是AI从单体智能走向群体智能的重要里程碑。

metagpt
2023

Mistral AI开源Mistral-7B大模型 开源×AI

2023年9月,法国初创公司Mistral AI开源Mistral-7B,凭借技术与性能优势迅速成为欧洲开源大模型代表,该公司也被称为"欧洲版OpenAI"。

Mistral 7b
2023

蚂蚁集团开源CodeFuse代码大模型 开源×AI

2023 年 9 月,蚂蚁开源了 CodeFuse 大模型,这是蚂蚁自研的代码生成专属大模型,可以根据开发者的输入提供智能建议和实时支持,帮助开发者自动生成代码、自动增加注释、自动生成测试用例、修复和优化代码等,以提升研发效率。它不仅标志着中国在代码大模型领域达到国际竞争力水平,还把模型、工具链与真实研发场景结合,推动“国产自研 + 开源”生态发展。开源降低了团队使用与二次开发的门槛,有助于产业界和学术界积累经验,同时也为可信、可控的智能编程奠定基础,是中国开源 xAI 进程中的一个里程碑。

CodeFuse
2023

工信部印发《人形机器人创新发展指导意见》 开源×AI

2023年10月,中国工业和信息化部印发《人形机器人创新发展指导意见》,提出"建设人形机器人开源社区,推进开源基金会能力建设,加强对重点企业开源项目的支持力度,汇聚全球开发者协同创新。"

人形机器人
2023

中国首个开源图文混合大模型"浦语灵笔"发布 开源×AI

2023年10月,上海人工智能实验室(上海AI实验室)推出了国内首个开源图文混合创作大模型书生・浦语灵笔(InternLM-XComposer,简称"浦语灵笔"),依托强大的多模态性能,解锁"一键生成"图文混合文章的创作能力,为大模型落地应用提供更多可能。

InternLM-XComposer
2023

Jina AI发布全球首个开源8K文本嵌入模型 开源×AI

2023年10月,人工智能公司Jina AI宣布开源其第二代文本嵌入模型:jina-embeddings-v2。这款模型当时是唯一支持8K(8192个token)上下文长度的开源产品。与OpenAI的8K模型text-embedding-ada-002进行比较,jina-embeddings-v2在分类平均值、重排平均值、检索平均值和摘要平均值方面超越了OpenAI的text-embedding-ada-002。

jina
2023

元象开源650亿参数高性能通用大模型XVERSE-65B 开源×AI

2023年11月,元象XVERSE公司宣布开源650亿参数高性能通用大模型XVERSE-65B,这是国内当时最大的开源大模型。

xverse
2023

特斯拉开源初代电动汽车Roadster设计和工程

2023年11月,埃隆・马斯克(Elon Musk)在社交平台发文宣布,已将特斯拉(Tesla)初代Roadster跑车的设计和工程细节"完全开源",并发布了所有人都可以访问的研发文件。特斯拉初代Roadster于2008年推出,是电动汽车行业的里程碑式车型。

roadster
2023

开源人形机器人夸父发布 开源×AI

2023年12月,乐聚机器人发布了一款人形机器人"夸父",这是国内首款可跳跃、可适应多地形行走的开源鸿蒙人形机器人。

kuavo
2023

全球首个MoE大模型开源 开源×AI

2023年12月,有"欧洲版OpenAI"之称的大模型创业公司Mistral AI发布了全球首个开源MoE大模型mixtral-8x7b-32kseqlen,这是一个基于混合专家(Mixture of Experts, MoE)的大模型,由8个70亿参数规模(8×7b)的专家网络组成。MoE是用于提高大语言模型效率和准确度的技术。这种方法的核心是将复杂任务划分为更小、更易管理的子任务,每个子任务由专门的小型模型或 “专家” 负责,然后根据输入数据的特性选择性地激活这些 “专家”。

mistral moe
2024

AI应用开发平台模力方舟上线 开源×AI

2024年1月,开源中国推出AI大模型平台"模力方舟"(Gitee AI),首创"模型数据-算力调度-应用开发"全栈服务体系。模力方舟致力于做中国本土化的AI社区。模力方舟旨在理解和解决AI落地和应用问题,满足中国用户和企业的需求。

模力方舟
2024

中国AI原生编程语言MoonBit(月兔)宣布开源核心库 开源×AI

2024年3月,MoonBit正式开源核心库。MoonBit(月兔)是中国开发者团队创建的编程语言(类似Rust,支持GC),集开发、编译、测试、部署于一体——涵盖了通用程序语言设计、编译器、构建系统、编辑器和语言服务器、IDE、部署工具等,目标是打造下一代智能开发平台。

moonbit
2024

马斯克旗下xAI公司正式开源Grok 开源×AI

2024年3月,马斯克旗下xAI公司正式宣布在Apache 2.0协议下开源了大模型Grok-1的基本模型权重和网络架构。该模型参数量达到3140亿,远超Meta的Llama 2的700亿、Mistral 8x7B的120亿以及OpenAI GPT-3.5的1750亿,成为当时参数量最大的开源大语言模型。

Grok-1
2024

全球首个开源视频生成模型Open-Sora 1.0发布 开源×AI

2024年3月,Colossal-AI团队正式宣布全面开源全球首个类Sora架构视频生成模型「Open-Sora 1.0」——涵盖了整个训练流程,包括数据处理、所有训练细节和模型权重,1万美元64块GPU复现,训练成本直降46%,携手全球AI热爱者共同推进视频创作的新纪元。

opensora
2024

InfiniFlow开源检索增强生成引擎RAGFlow 开源×AI

2024 年 4 月,InfiniFlow 开源 RAGFlow,这是一个面向企业级知识库和智能问答的检索增强生成(RAG)引擎。RAGFlow 结合文档结构化解析、多模态支持与引用增强生成,显著提升大语言模型(LLM)的上下文理解、推理能力和可追溯性。RAGFlow 是中国在多智能体协作、知识增强生成和复杂文档理解方向的重要开源创新代表。

RAGFlow
2024

OGG 1.0正式发布,开启中国工业软件开源新篇章

2024年4月19日,云几何技术研讨会暨OGG 1.0发布仪式在深圳成功举办,宣布将持续搭建几何内核的开源软件开发平台,构建全新一代云几何内核引擎,打造开放的开发者生态,促进工业软件的繁荣发展。开源几何建模引擎OGG 1.0面世,具有重大意义,成为中国工业软件史上一个极其重要的里程碑事件。

ogg-1.0
2024

DeepSeek发布全球最强开源MoE模型DeepSeek-V2 开源×AI

2024年5月,深度求索发布第二代开源MoE模型DeepSeek-V2。中文综合能力开源模型最强,与GPT-4-Turbo,文心4.0等闭源模型在评测中处于同一梯队,英文综合能力与最强的开源模型LLaMA3-70B同处第一梯队,超过最强MoE开源模型Mixtral 8x22B。

deepseek-v2
2024

欧盟通过《人工智能法案》 开源×AI

2024年5月,欧盟通过了《人工智能法案》(Artificial Intelligence (AI) Act),并将于当地时间8月1日正式生效。这是全球首部针对人工智能的专门性法律,对全球人工智能的监管框架产生了借鉴意义。

act
2024

中国首个全尺寸开源通用人形机器人公版机"青龙"发布 开源×AI

2024年7月,中国首个开源通用人形机器人公版机"青龙"正式发布。"青龙"人形机器人身高185cm,体重80kg,拥有高度仿生的躯干构型和拟人化的运动控制,支持多模态机动、多模态感知、多模态交互和多模态操控,全身多达43个主动自由度,最大关节峰值扭矩400N.m,算力支持400TOPs。

Qinglong
2024

清华开源软件IoTDB刷新数据库世界纪录

2024年8月,在有关国际组织公布的最新的国际权威数据库性能基准榜单中,基于清华发起研制的Apache IoTDB开发的国产化时序数据库软件TimechoDB刷新了物联网场景榜单TPCx-IoT,在性能和系统成本维度上双双打破世界纪录。相比第二名,其性能指标提高86%,系统成本降低68%,超过美国戴尔、超威、韩国TTA等知名公司相关产品。

TimechoDB
2024

长城汽车发布中国首颗基于开源RISC-V内核设计的车规级MCU芯片

2024年9月,长城汽车正式宣布其联合开发的RISC-V车规级MCU芯片"紫荆M100"已完成研发并成功点亮。这是中国首颗基于开源RISC-V内核设计的车规级MCU芯片,具备更快的处理速度和更少的耗时,符合多项国际标准。

紫荆M100
2024

OSI正式发布开源AI定义 开源×AI

2024年10月,开放源代码促进会(OSI)正式发布开源AI定义(OSAID)– 1.0,旨在提供一个框架,帮助AI开发者和用户确定AI系统是否开源。根据该定义,真正开源的AI大模型必须提供训练数据的详细信息、完整的构建和运行AI的代码以及训练时的设置和权重。

OSAID
2024

Anthropic开源"模型上下文协议"MCP 开源×AI

2024年11月,Anthropic开源"模型上下文协议"(MCP),该协议支持将大模型直接连接至数据源,以一致的方式将各种数据源、工具和功能连接到AI模型中间协议。MCP首次为连接AI系统和数据源提供了一个通用的开放标准,用单一协议取代了分散的集成。

MCP
2024

小米物联网操作系统OpenVela正式开源 开源×AI

2024年12月,小米正式开源物联网操作系统OpenVela。OpenVela专为AIoT领域量身定制,以其卓越的技术优势,已成为众多物联网设备和AI硬件的技术首选,涵盖了智能手表、运动手环、智能音箱、耳机、智能家居设备以及机器人等多个领域。

OpenVela
2024

智元机器人开源百万真机数据集AgiBot World 开源×AI

2024年12月,智元机器人开源全球首个基于全域真实场景、全能硬件平台、全程质量把控的百万真机数据集AgiBot World。这一里程碑式的开源项目,标志着具身智能领域"ImageNet时刻"已到来。

AgiBot World
2025

面壁智能开源端侧模型MiniCPM-o 2.6 开源×AI

2025年1月,面壁智能开源端侧模型MiniCPM-o 2.6,MiniCPM-o 2.6拥有端到端全模态流式架构。MiniCPM-o 2.6在端到端全模态流式处理、实时视频理解、语音理解与生成方面均达到开源SOTA水平,成为全球首个达到GPT-4o水平的端侧AI模型。

MiniCPM-o 2.6
2025

DeepSeek-R1重磅登场 开源×AI

2025年1月20日,深度求索发布全新DeepSeek-R1模型。其在后训练阶段大规模运用强化学习(RL)技术,显著降低了对人工标注数据的依赖,从而有效减少训练和推理成本。这款模型通过完全开源策略以及极具竞争力的API定价吸引了大量开发者。彼时,在数学、代码、自然语言推理等多项测试中,DeepSeek-R1的表现逼近甚至超越OpenAI o1,打响中国团队在大模型创新道路上的"第一枪"。

DeepSeek-R1
2025

TileLang 开源,打破 CUDA 神话,AI 底层语言重新洗牌 开源×AI

2025 年 1 月,TileLang 在 GitHub 上开源。TileLang 是一个面向高性能 AI 内核的 DSL + 编译系统,开发团队来自学术界与产业界。它在其编程模型中将 tile 作为核心抽象,并通过 Python 风格 DSL 表达数据流逻辑,同时将调度空间(thread binding、layout、pipeline 等)从数据流逻辑中解耦,由后台编译器自动推导与生成高效代码。TileLang 支持多个后端(如 CUDA、HIP、WebGPU、未来扩展其它加速器),其目标是在典型算子 / 硬件环境下,生成性能可与手工优化的内核相媲美。在深度学习基础设施层面,TileLang 的开源被很多人视为一种可能的范式演变。它把一部分以往必须由 GPU 专家手工设计的细节,转交给编译器与语言构造,这有可能极大提升工程效率、简化跨平台迁移难度,并为未来让 AI 模型生成算子 / 调度器作为“语言中枢 + 优化器”铺路。

TileLang
2025

网易有道开源"子曰-o1"推理模型 开源×AI

2025年1月,网易有道开源国内首个输出分步式讲解的推理模型"子曰-o1"。子曰-o1为14B轻量级单模型,支持在消费级显卡上进行部署。

子曰-o1
2025

豆包开源视频生成模型VideoWorld 开源×AI

2025年2月,豆包开源视频生成模型VideoWorld,不同于Sora、DALL-E、Midjourney等主流多模态模型,VideoWorld在业界首次实现无需依赖语言模型,即可认知世界。

VideoWorld
2025

人工神经网络AlexNet开源 开源×AI

2025年3月,人工神经网络AlexNet开源。AlexNet是一个人工神经网络,用于识别照片内容。它由当时的多伦多大学研究生Alex Krizhevsky和Ilya Sutskever以及他们的导师Geoffrey Hinton于2012年开发。在计算机历史上,AlexNet的出现有着划时代的意义。在它出现之前,很少有机器学习研究人员使用神经网络。但在 AlexNet 出现之后,几乎所有研究人员都会使用神经网络。从 2012 年到 2022 年,神经网络不断取得进步,包括合成可信的人类声音、击败围棋冠军选手、模拟人类语言并生成艺术作品…… 以及到 OpenAI 于 2022 年发布 ChatGPT,掀起 AI 浪潮。

AlexNet
2025

英伟达发布全球首个开源人形机器人基础模型 开源×AI

2025 年 3 月,英伟达发布全球首个开源仿人形机器人基础模型 Isaac GR00T N1 和仿真框架。借助 NVIDIA Isaac GR00T N1 以及新的数据生成和机器人学习框架,全球机器人开发者将开启 AI 时代的全新篇章。

Isaac GR00T N1
2025

理想汽车"星环OS"全面开源

2025年4月,理想汽车自研整车操作系统"星环OS"正式开源,并将代码托管至Gitee,成为全球首个将整车操作系统开源的车企。理想星环OS是一款面向人工智能时代的开源汽车操作系统,包含智能车控、智能驾驶、通信中间件、信息安全系统四大重要支柱,采用了宽松开源许可证Apache License V2.0。

理想星环OS
2025

谷歌开源Agent通信协议A2A 开源×AI

2025年4月,谷歌开源首个Agent通信协议Agent2Agent(A2A)。A2A是对MCP的补充,它为Agent之间协作提供了一种标准方式,不受底层架构或供应商的限制,使开发者能够构建能够与使用该协议构建的任何其他代理连接的代理,并为用户提供了灵活地组合来自不同提供商的代理的灵活性。

A2A
2025

OpenAI开源AI编程工具Codex CLI 开源×AI

2025年4月,OpenAI发布了一个名为Codex CLI的开发者工具。这是一个轻量级的AI编程助手,可以直接在用户的终端命令行运行,旨在充分发挥o3、o4-mini等模型强大的推理能力,连接本地代码环境,甚至支持处理截图或草图进行多模态编程。Codex CLI 的 终端 cli 产品形态,已成为当下 AI Coding 的主流模式。

Codex CLI
2025

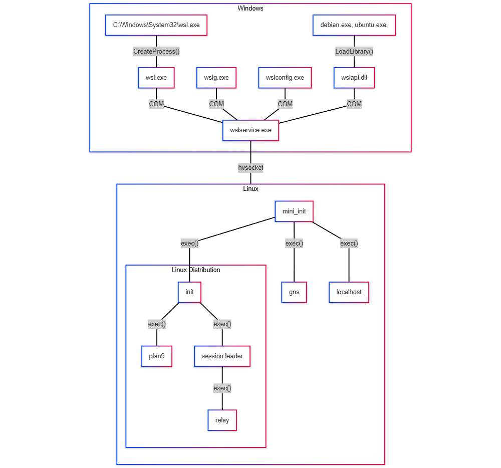
微软开源Windows的Linux子系统WSL

2025年5月,微软宣布正式开源Windows Subsystem for Linux(WSL),包括其命令行工具(wsl.exe和wslg.exe)、后台服务(wslservice.exe)以及用于启动联网、启动其他守护进程和设置端口转发的Linux端守护进程。WSL是Windows的Linux子系统,2016年在Microsoft BUILD上推出,后成为Windows融合Linux生态的里程碑产品。

WSL
2025

清华&星动纪元开源首个AIGC机器人大模型 开源×AI

2025年5月,星动纪元宣布与清华大学叉院的ISRLab合作,开源了首个AIGC生成式机器人大模型VPP(Video Prediction Policy)。"利用预训练视频生成大模型,让AIGC的魔力从数字世界走进具身智能的物理世界,就好比机器人界的Sora!"

VPP
2025

百度开源文心大模型4.5系列 开源×AI

2025年6月,百度正式开源文心大模型4.5系列模型,涵盖47B、3B激活参数的混合专家(MoE)模型,与0.3B参数的稠密型模型等10款模型,并实现预训练权重和推理代码的完全开源。文心一言是OpenAI ChatGPT浪潮之后,中国出现的首个面向大规模应用、正面对抗的国产通用大模型产品。

文心大模型
2025

MiniMax-M1开源:全球首款开放权重的大规模混合注意力推理模型 开源×AI

2025年7月,MiniMax正式开源MiniMax-M1模型,这是全球首款开放权重的大规模混合注意力推理模型,总参数量高达4560亿,原生支持100万词元的上下文长度,是DeepSeek R1上下文大小的8倍。

MiniMax-M1
2025

全球首个完全开源的Agentic模型K2发布 开源×AI

2025年7月,月之暗面公司Moonshot AI正式开源了Kimi K2大模型。它具备更强代码能力、更擅长通用Agent任务的MoE(Mixture-of-Experts,混合专家)架构基础模型,总参数1万亿,激活参数32B。K2内嵌Agentic能力,模型天生支持智能体行为,能够理解复杂指令、拆解任务、调用工具,实现端到端的自动化操作。

K2
2025

阿里开源Qwen3-Coder编程大模型 开源×AI

2025年7月,阿里巴巴开源Qwen3-Coder编程大模型,这是中国在AI编程领域的代表性成果之一。Qwen3-Coder采用混合专家(MoE)架构,总参数量480B,每次激活35B参数,原生支持256K token,可扩展至1M token,能够高效理解和生成大规模代码。

Qwen3-Coder
2025

智谱发布GLM-4.5,面向推理、代码与智能体的开源SOTA模型 开源×AI

2025年7月,智谱发布了新一代专为智能体应用打造的基础模型GLM-4.5。GLM-4.5在包含推理、代码、智能体的综合能力达到开源SOTA水平,在真实代码智能体的人工对比评测中,实测国内最佳。

GLM-4.5
2025

全球首个桌面多智能体协作系统Eigent正式开源 开源×AI

2025年7月,CAMEL-AI团队宣布推出全球首个桌面端多智能体Workforce平台(Multi-agent Workforce):Eigent。Eigent被描述为首个桌面上的多智能体工作团队,它由一组AI agents组成,能够并行协作以完成复杂任务。该系统定位为用户的长期工作伙伴,提供完全可定制的workers和MCPs。

Eigent
2025

阶跃星辰发布最强开源多模态推理模型Step3 开源×AI

2025年7月,阶跃星辰开源新一代基础大模型Step3,主打多模态推理。这是阶跃星辰首个全尺寸、原生多模态推理模型。在国产芯片32K上下文推理效率最高可达DeepSeek R1的300%,在英伟达H800芯片将推理效率提升了70%以上。

Step3
2025

字节跳动AI Agent平台"扣子(Coze)"正式开源

2025年7月,字节跳动新一代AI Agent平台"扣子"正式开源旗下四款产品:「扣子空间」、「扣子开发平台」、「扣子罗盘」及Eino,让AI Agent的创建、调试和部署变得前所未有的简单,推动AI Agent行业从"模型竞赛"走向"工程化与标准化"的新阶段。

Coze
2025

华为宣布CANN全面开源开放 开源×AI

2025年8月,华为宣布昇腾硬件使能CANN全面开源开放,Mind系列应用使能套件及工具链全面开源。CANN是华为昇腾AI芯片的核心软件层,承担连接AI框架与底层硬件的桥梁作用。此次全面开源,意在打破英伟达CUDA的长期技术垄断,构建自主可控的AI计算平台标准,降低对国外GPU工具链的依赖。

cann
2025

达摩院开源首个具身智能机器人上下文协议 开源×AI

2025年8月,阿里达摩院开源自研的VLA模型RynnVLA-001-7B、世界理解模型RynnEC、以及机器人上下文协议RynnRCP,推动数据、模型和机器人的兼容适配,打通具身智能开发全流程。达摩院将MCP理念引入具身智能,首次提出并开源了RCP(Robotics Context Protocol)协议以推动不同的数据、模型与本体之间的对接适配。

rynnrcp
2025

智元发布行业首个机器人世界模型开源平台 开源×AI

2025年8月,智元机器人推出行业首个面向真实世界机器人操控的统一世界模型平台Genie Envisioner(GE)。GE将未来帧预测、策略学习与仿真评估首次整合进以视频生成为核心的闭环架构,使机器人在同一世界模型中完成从"看"到"想"再到"动"的端到端推理与执行。

ge
2025

腾讯开源全球首个具备原生3D重建功能的超远距离世界模型 开源×AI

2025年9月,腾讯正式发布开源HunyuanWorld-Voyager,这是全球首个具备原生3D重建功能的超远距离世界模型,重新定义AI驱动的VR、游戏和仿真空间智能。此模型不仅能够生成精确对齐的深度信息和RGB视频,还能够在不进行后处理的情况下,直接用于高质量的三维重建。

HunyuanWorld-Voyager